顺应趋势,花全部的时间研究市场的正确趋势,如果保持一致,利润就会滚滚而来!——威廉·江恩(William D.Gann)
文章来源:腾讯研究院——《2023数字化转型指数年度报告》
「编者按」
数字时代是社会经济活动数字化的时代,积极拥抱数字时代,创造高质量发展的数字时代,是把握时代发展机遇的必然选择。数字时代也是新旧技术交替的数字化转型时代,无论是区域还是城市发展,无论是产业还是企业,其转型发展过程都需要发挥好数字技术的作用,不仅需要促进数字技术的创新发展,而且需要构建适应数字化需要的经济社会结构和机制。
本期「熙运传承金融院专刊」,精选报告重点内容,从区域、城市、未来产业、社会生活方面关注和分析我国数字化转型的经济社会进展,多维测度我国数化转型的特征及驱动因素,为了解和进一步深化我国数字化转型过程和有效开展数字化转型提供了系统全面的指引。
腾讯研究院,是腾讯公司设立的社会科学研究机构,旨在依托腾讯公司多元的产品、丰富的案例和海量的数据,围绕产业 发展的焦点问题,通过开放合作的研究平台,汇集各界智慧,共同推动互联网产业健康、有序的发展。
研究院下设法律研究中心、产业与经济研究中心、社会研究中心、犯罪研究中心、安全研究中心、专利与创新研究中心、“互联网+”创新中心,并设有博士后科研工作站。围绕互联网法律、公共政策、互联网经济、大数据等研究方向,与国内外研究机构、智库开展多元化的合作,不断推出面向互联网产业的数据和报告,为学术研究、产业发展和政策制定提供有力的研究支持。
该项《报告》基于国家和地方政策对未来产业的方向描述,综合5.5万家未来产业领域的企业创投数据,将未来产业归纳为六个重点领域:信息、生物、能源、制造、材料、空间,并根据领域内产业和技术的战略价值、爆发可能、市场需求和颠覆能力,筛选出重点关注的细分行业。再根据领域内企业的简介和描述的相关性,最终筛选出与未来产业特征较为一致的5.5万家企业作为评估的基础数据。在此基础上,构建了未来产业集聚度、活跃度、成长性和多样性四个子指数,加权后综合形成未来产业发展指数,用来量化评估全国未来产业的发展情况,并分析数字化与未来产业发展之间的关联关系。

国家十四五规划和2035远景目标纲要,提出了对未来产业(指引领重大变革的颠覆性 技术及其新产品、新业态所形成的产业)的孵化和加速计划,推动形成新的经济增长极和经济社会的高质量发展。报告以创业企业相关数据为基础构建未来产业指数,从集聚度、活跃度、成长性和多样性四个维度,分析各产业在全国各区域的集聚情况,并总结出十大关键核心发现。
▲未来产业是引领重大变革的颠覆性技术及其新产品、新业态所形成的产业,目前,全国已有约20个省市围绕类脑智能、量子信息、基因技术、未来网络、深海空天开发、氢能与储能等前沿领域推进未来产业发展,成为推进经济发展的新着力点和增长点
▲未来产业发展指数总体排名以北京、广东和上海作为引领,江苏和浙江紧随其后,集聚效应比较明显;沿海各省、中部和四川也有高于平均水平的表现。
▲从各省市未来产业结构看,各省发展各具特色。例如广东和北京的信息领域,占比都超过60%,大幅领先全国绝大多数地区;其他如吉林和云南的生物领域、内蒙古和江西的材料领域、江苏和辽宁的制造领域、西藏和青海的能源领域、贵州和陕西的空间领域等,在本地未来产业占比上展现出了结构优势。
▲从企业规模来看,未来产业中大多数企业的人员规模都在200人以下,反映出未来产以中小型的创新创业企业为主体。从投资次数的分布来看,未来产业在初创阶段和风险投资早期的企业占比较高,占到获得融资且未上市企业的3/4以上,说明大量未来产业企业仍属于发展初期,在资金、政策、技术和人才等资源方面需要给予持续的支持和孵化培育。
▲以深圳市企业为例,根据未来产业中每家企业的相似度构建网络拓扑关系,对未来产业进行产业集群划分和识别,可以识别出 17 个产业集群类别,根据集群的网络关系可以看出,深圳信息领域和制造领域、空间领域和生物领域相互融合的趋势很明显,衍生出物联网、智能硬件,可穿戴设备、VR/AR、机器人、无人机等领域。体现出数字化技术对于实体产业的支持和对未来产业的孵化作用。
▲国内人工智能领域已有十余年产业积累,早期发展侧重机器视觉和行业应用,近期面向大模型技术研发的趋势正在加速,机构、人才、技术、资本和政策共同培育出大模型行业生态,孕育新的发展机遇。

▲未来产业信息领域的人工智能产业近两年迎来爆发发展,目前全国累计有6000多家人工智能领域的创新创业企业。从全国各省人工智能产 业发展情况来看,北京、上海和广东位列前三,也是集聚度最高的省市;成长性方面,海南、江苏、山东位列前三;投资活跃度方面,北京、广东、江苏位列前三。
▲2000年以后,人工智能产业领域的企业数量持续增加,在2015-2018年迎来增速最高的3年:2020年以后,受疫情影响,新注册的企业数有所减少,但总体仍呈现增长态势。
▲从国内人工智能产业创新创业企业的子领域分布来看,面向场景和应用的企业占比数量较大,企业数量较多的领域包括机器视觉、智能家居、人脸识别、智能机器人等方向;面向大模型等底层基础设施和核心技术开发的企业仍然在快速增长中。
▲报告对全国城市的数字化转型指数得分和未来产业发展指数得分进行了相关性分析。从不同城市两个指数的得分来看,未来产业发展指数的标准差更大,说明我国城市在未来产业发展方面的差异性大于数字化转型程度的差异。
城市未来产业发展指数与数字化转型指数显著相关,说明未来产业的发展与数字基础设施、数字平台经济以及数据工具应用密切相关。数字化转型进展快的城市其未来产业发展也更具优势。
▲数字基础设施和数字平台在未来产业投资和未来产业企业发展[企业数量]之间起到中介作用。未来产业投资能够推动数字基础设施建设和数字平台发展,从而带动未来产业发展。
数字基础设施在未来产业投资到未来产业发展的路径中的中介效应更强,中介效应值大于平台指数。结合演化经济学“通用目的技术-新型基础设施-组织制度变革”的理论框架,可以看到数字基础设建设是未来产业发展的重要路径。
▲资金环境、商务环境和创新环境是影响未来产业发展的重要方面,其中,创业投资、研发投入和孵化载体是影响未来产业集聚发展的关键环境因素。在未来产业指数的四个方面中,投资活跃指数和集聚性指数都与创业环境具有较强的相关性。
▲在未来产业的六个不同领域中,信息产业企业数量与创业环境指数的相关性最高,系数为0.937。其次依次是能源产业、制造产业、材料产业、生物产业和空间产业。从不同产业企业数量与创业环境的相关性可以推断,信息产业的创业活动更加活跃。

▲在创业环境的五个方面中,商务环境与未来产业业企业总数相关性最强,相关系数为0.875从未来产业的不同行业来看,各产业的企业数量与商务环境的相关性都是最高的,可以看出,孵化器和众创空间是未来产业集聚发展的重要环境条件。
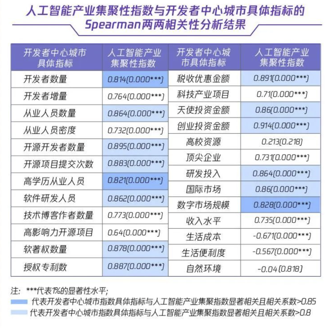
▲计算机产业创业投资、高水平开源开发者、软件产业政策支持力度、知识产权产出、从业人员数量和质量、软件企业研发投入与国际化是影响人工智能产业集聚的六类主要环境要素。
「结 语」
我国的数字化在经历了几年高速发展后,方兴未艾,以5G、云计算、大数据、人工智能、工业互联网……为代表的新一轮信息革命带来的产业技术变革和商业模式创新,使社会呈现出生产方式智能化、产业形态数字化、产业组织平台化的新特征,数字技术也已成为推动经济社会发展的重要动力,正持续渗透到经济社会的各个领域。时代的变革和技术的革新,往往孕育着新的机会,熙运愿与您一起拥抱数字化转型,以先进的投资理念,助您实现财富提升。

免责声明:本文是为提供一般信息的用途编制,并非广告、要约邀请、投资建议或基金产品说明书,并非旨在成为投资、财务、法律或其它专业意见。请向您的顾问获取具体意见。